Die Definition von Verantwortlichkeiten und Verfahrensabläufen beim Einschreiten in sexualisierte Gewaltdynamiken ist ein unerlässlicher Bestandteil innerhalb des Rechte- und Schutzkonzeptes. Die Momente, in denen Verantwortliche Anhaltspunkte auf sexualisierte Gewalt erhalten, sind häufig geprägt von starken Emotionen wie Unsicherheit und Angst. Der Handlungsdruck ist mitunter enorm und erzeugt zusätzlichen Stress. Damit intervenierender Schutz vor sexualisierter Gewalt gelingen kann, sind daher strukturierte und konkrete Verfahrensschritte erforderlich. Klar und transparent definierte Abläufe erzeugen bei den Verantwortlichen Handlungssicherheit.
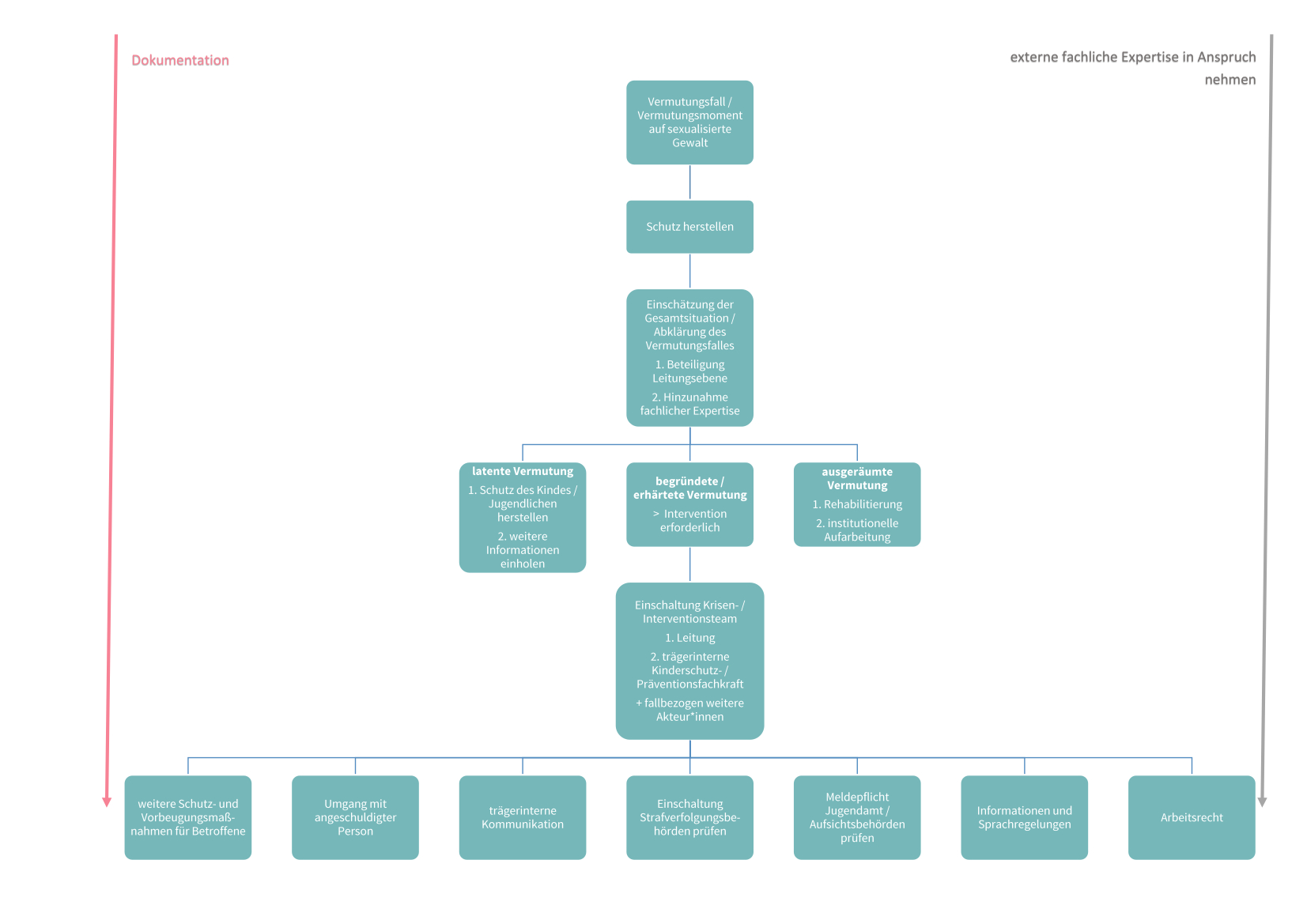
Werden die Verantwortlichen mit einem Anfangsverdacht auf sexualisierte Gewaltdynamiken konfrontiert, muss zunächst eine Einschätzung der Gesamtsituation/Abklärung einer Vermutung erfolgen. Erst danach werden konkrete Interventionsschritte eingeleitet. Die Einschätzung erfolgt unter dem „4- bis 6-Augen-Prinzip“, unter Hinzunahme der Leitungsebene und der fachlichen Expertise einer spezialisierten Fachberatungsstelle. Für das weitere Verfahren ist es unerlässlich, den Schritt der Verdachtsabklärung zu dokumentieren.
Zum Risikomanagement bei Kindeswohlgefährdung und zu Gelingensfaktoren bei der Wahrnehmung des Schutzauftrages finden Sie u. a. hier ab S. 8 und hier ab S. 18 weitere Informationen.
Erhärtet sich eine Vermutung auf sexualisierte Gewaltdynamiken, werden Eingriffe in dieselben notwendig. Die obersten Leitprinzipien sind dabei die Herstellung des Schutzes der Betroffenen sowie die Wahrung des Kindeswohls. Daran orientiert, leiten sich einzelne Interventionsschritte ab, die jedoch stets fallabhängig und daher höchst individuell sind.
Der Moment einer Intervention ist sehr sensibel. Damit die Handlungsfähigkeit in dieser Ausnahmesituation sichergestellt ist, gelten folgende Grundsätze:
- Bedacht handeln! Zwar handelt es sich um eine Stresssituation, ein unüberlegtes und überstürztes Handeln muss jedoch vermieden werden.
- Niemand schaut weg! Der Prozess muss jedoch unabhängig von eigenen Zweifeln und Unsicherheiten darauf ausgelegt sein, dass Anhaltspunkte grundsätzlich ernstgenommen und konsequent bearbeitet werden.
- Verantwortung übernehmen! Intervention ist keine Aufgabe, die von einer Einzelperson übernommen wird. Bei der Interventionsplanung ist es notwendig, alle handelnden Personen gemäß ihrer Rolle und Funktion innerhalb der Institution miteinzubeziehen.
Für ein Rechte- und Schutzkonzept müssen daher verbindliche Verfahrensstandards im Umgang mit Vermutungen und für die Einleitung von Intervention entwickelt werden. So wirkt die Organisation einerseits „blindem Aktionismus“ und Überreaktionen entgegen und etabliert andererseits ein transparentes und faires Verfahren. Als konkreter Konzeptbaustein bietet sich ein Interventionsleitfaden an.
